








Seit 2023 unterstützen die Landesvereinigung Kulturelle Jugendbildung (LKJ) Baden-Württemberg und das Zentrum für Kulturelle Teilhabe (ZfKT) mit dem Programm „Kurswechsel Kultur – Netzwerk. Richtung. Inklusion.“ Kultureinrichtungen dabei, inklusiver zu werden.
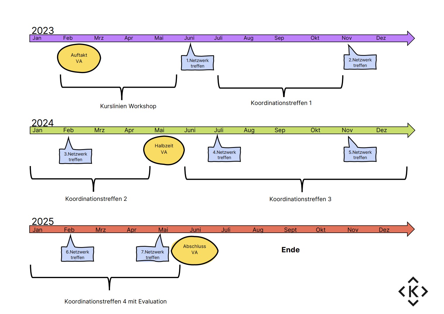
2023 haben sich sieben Kultureinrichtungen auf ihren Weg zu mehr Inklusion und Barrierefreiheit gemacht. Die teilnehmenden Museen und Theater haben bis 2025 zahlreiche inklusiven Projekte umgesetzt: Zusammenarbeit mit Künstler*innen mit Behinderungen, Führungen für blinde Museumsbesucher*innen, Theaterinszenierungen mit Audiodeskription, Spielzeithefte in Leichter Sprache uvm. Hier finden Sie Infos zur ersten Programmrunde von 2023 bis 2025.
Kurswechsel Kultur (2023 bis 2025)
Hinweis
Um das Video zu sehen, müssen Sie es durch einen Klick auf „Akzeptieren“ aktivieren. Dadurch werden Informationen an YouTube übermittelt und dort gespeichert.
Bitte beachten Sie unsere Hinweise und Informationen zum Datenschutz.
Einblick in die erste Programmrunde von "Kurswechsel Kultur - Netzwerk. Richtung. Inklusion." von 2023-2025. Von den ersten, sogenannten Kurslinienworkshops bis zu den Abschlusstreffen ist viel passiert: Von Projekten, Netzwerken, Herausforderungen und Höhenflügen auf dieser spannenden Reise berichtet dieser Film. Filmer: Oliver Koll Sprecher: Aleksej Nutz
Wir machen Theater und Tanztheaterproduktionen für junges Publikum in Stuttgart, die sich mit unserer Lebensrealität auseinandersetzen, Wirklichkeiten hinterfragen und zur Meinungsbildung anregen. Die große theaterpädagogische Abteilung des JES bietet Spielclubs für alle Altersgruppen an: Kinder, Jugendliche, Erwachsene und Senior*innen bringen in den Studios des JES eigene Stücke auf die Bühne. Daneben werden Vor- und Nachbereitungen, Workshops und Fortbildungen angeboten.
Wir beschreiben uns als ein offenes Theaterhaus in der Mitte der Stadt, mit Raum für Ideen, Gespräche und Versuche, das aber gerne noch offener werden möchte. Im Rahmen von Kurswechsel Kultur möchten wir unsere Angebote, vorallem im Bereich Inklusion, erweitern und vertiefen. Diese 2,5 Jahre möchten wir nutzen um uns intensiver mit der Recherche und Durchsetzung nachhaltiger und inklusiver Produktionen und Projekte auseinanderzusetzten, um so noch mehr zu einem Ort zu werden, an dem sich alle Menschen zusammenfinden können: unabhängig von Herkunft, Hautfarbe, Einkommen, davon, ob sie eine Behinderung haben oder nicht, von sexueller Orientierung oder Identität.

Grete Pagan

Marlis Wiedemann

Matthias Nagel
Das Landestheater Württemberg-Hohenzollen Tübingen Reutlingen (LTT) ist ein Sprechtheater mit eigener Kinder- und Jugendtheatersparte, dem Jungen LTT. Am LTT arbeiten ca. 140 Mitarbeiter*innen. Finanziert wird das LTT durch das Land Baden-Württemberg, die Städte Tübingen und Reutlingen sowie deren Landkreise. Das feste Haus in Tübingen mit drei Spielstätten bietet Raum für rund 570 Vorstellungen vor bis zu 74.000 Besucher*innen (2018/2019). Der Spielplan bietet vorwiegend literaturbasierte Theaterproduktionen – vom Klassiker über Romanadaptionen bis hin zu zeitgenössischer Dramatik.
Die 70%ige Finanzierung durch das Land ist mit dem kulturpolitischen Auftrag verbunden, mit den Produktionen in der Region zu gastieren und Theater an die Orte zu bringen, die kein eigenes Theater(-ensemble) haben.
In Kooperation mit der Lebenshilfe bietet das LTT einen inklusiven Spielclub an. Die Gruppe geht auch gemeinsam ins Theater. Zu ausgewählten Vorstellungen gibt es Einführungen in Einfacher Sprache, an vier Terminen in der Spielzeit mikrofonierte Vorstellungen für Hörgeräte- und CI-Träger*innen.
Mit der Teilnahme an „Kurswechsel Kultur“ möchte das LTT diese ersten inklusiven Ansätze weiterführen und weitere Angebote, wie beispielsweise Vorstellungen mit Gebärdendolmetscher*innen, schaffen.

Miriam Rösch & Christine Richter-Nilsson
Das Nationaltheater Mannheim (NTM) ist eines der größten und ältesten kommunalen Repertoiretheater Deutschlands. Über 700 Menschen arbeiten in den Sparten Oper, Schauspiel, Tanz und Junges Nationaltheater (JNTM), hinzu kommen partizipative Angebote der Jungen Bürger*innenbühne und des Mannheimer Stadtensembles.
Diversität, Inklusion und Partizipation sind feste Bestandteile der Arbeit und der Angebote des NTM. Einige inklusive und barrierearme Angebote gibt es bereits: Das Schauspiel bietet seit der Spielzeit 21/22 Vorstellungen mit Audiodeskription an, das JNTM seit der Spielzeit 19/20 Vorstellungen mit Verdolmetschung in Deutsche Gebärdensprache sowie die Möglichkeit zum Early Boarding. Sowohl am NTM als auch am JNTM gibt es eine AG Barrierefrei. Sparten- und abteilungsübergreifend findet ein regelmäßiger Austausch zu baulichen und partizipativen Aspekten von Barrierefreiheit statt. Menschen mit Behinderung sind Teil der künstlerischen Ensembles oder als Gäste angestellt.
Mit verschiedenen Partner*innen in der Stadt und Umgebung, wie z. B. der Arbeitsgemeinschaft Barrierefreiheit und der Beauftragten für die Belange von Menschen mit Behinderung der Stadt Mannheim, dem Badischen Blinden- und Sehbehindertenverein und dem Gehörlosenverein Mannheim, verbindet das NTM eine enge Zusammenarbeit. Bauliche Maßnahmen zum Abbau von Barrieren werden schrittweise umgesetzt, insbesondere in der derzeitigen Phase der Generalsanierung. Die Mitarbeiter*innen und die Botschafter*innen freuen sich im Rahmen des Netzwerks Erfahrungen zu sammeln und Wissen auszutauschen, um gemeinsam Input für die interne und externe Arbeit zu bekommen.

Anne Britting & Paula Franke
Das Theater Konstanz ist die älteste durchgehend bespielte Bühne Deutschlands. Es bietet für die Menschen der Stadt Konstanz und der gesamten Region ein vielseitiges Angebot. Bis zu 22 Premieren pro Spielzeit, ein eigenes Stadtensemble sowie eine integrierte Abteilung für Kinder- und Jugendtheater (JTK), Workshops, Spielclubs und Rahmenprogramm sprechen jährlich knapp 100.000 Menschen ab 3 Jahren an.
In den kommenden 2,5 Jahren werden wir als Teil des Netzwerkprogramms „Kurswechsel Kultur“ einen Fokus auf inklusive Angebote im Theater legen. Begonnen hat unsere Reise in Richtung mehr Inklusion mit unserer Teilnahme an „KuLO – Kultureinrichtungen als lernende Organisationen“ im Schwerpunkt Barrierefreiheit. Wir haben gelernt: Es ist wichtig, anzufangen, auch wenn die Herausforderungen groß sind und wir das Ziel noch nicht genau kennen. Für eine nachhaltige Veränderung braucht es Wissen, Netzwerke und den Austausch mit den entsprechenden Communities. Bei Kurswechsel Kultur möchten wir miteinander lernen, experimentieren und inklusive Potenziale ermitteln. Wir möchten Bewusstsein und Sichtbarkeit schaffen und über die gemeinsame Arbeit Perspektivwechsel erfahren, die uns langfristig befähigen, unsere Strukturen diskriminierungssensibler zu gestalten.

Meike Sasse

Mela Breucker
Die Rampe ist ein Produktionshaus für zeitgenössisches Theater, Performance, Tanz und Musik. In Eigen- und Koproduktion realisiert das Theater Uraufführungen, Stückentwicklungen und Residenzen, zeitgenössische und experimentelle theatrale Formate mit lokalen, überregionalen und internationalen Künstler*innen. Stadtraum-Bespielungen, breitgefächerte Kooperationen und partizipative Nachbarschaftsprojekte befördern den Zugang heterogener Öffentlichkeiten zum Theater und stellen einen der Hauptpfeiler des Programms dar. Ab der Spielzeit 23/24 übernehmen Ilona Schaal und Bastian Sistig die Theaterleitung und folgen damit auf das Leitungsduo Martina Grohmann und Marie Bues / Franziska Stulle.
Durch die Initiative von Anna Bakinovskaia (Künstlerisches Betriebsbüro und Beauftragte für Inklusion) erweitert das Theater Rampe seit einiger Zeit ihr barrierefreies Angebot und denkt Fragen von Teilhabe verstärkt in der Theaterarbeit mit. Mit dem Leitungswechsel will die Rampe Inklusion noch strukturell tiefgreifender verankern und die Voraussetzung schaffen das Künstler*innen mit Behinderung im Theater Rampe auftreten können, das Ästhetiken der Zugänglichkeit von Anfang an mitgedacht und mit entsprechenden Ressourcen hinterlegt sind und das in Kommunikation, Programmation und der Infrastruktur des Hauses Menschen mit gelebter Erfahrung von Anfang an mitgedacht und einbezogen werden können.

Die drei Arbeits- und Veranstaltungsräume von zeitraumexit liegen in einem alten Industriegebäude im Mannheimer Stadtteil Jungbusch. Als Künstler*innenhaus gibt zeitraumexit Künstler*innen aus Mannheim und weit darüber hinaus Raum und infrastrukturelle Unterstützung, um Performances, Ausstellungen, Installationen zu entwickeln. zeitraumexit organisiert Gastspielformate und Festivals, wie zum Beispiel "Wunder der Prärie". Als soziokulturelles Zentrum greift zeitraumexit gesellschaftlich relevante Themen auf und wirken mit Kunstprojekten und Vermittlungsangeboten in die Mannheimer Stadtgesellschaft und den Stadtteil hinein.
Insgesamt arbeiten im Haus 11 Menschen, davon die meisten in Teilzeitstellen. Leitgedanke des Hauses ist die Versammlung von- und Begegnung mit unterschiedlichsten Menschen im Kontext aktueller Kunst. Immer wieder sind inklusive Formate in den Räumen von zeitraumexit entstanden. Mit dem in Gründung befindlichen 'Ensemble Divers' möchte zeitraumexit der künstlerischen Arbeit mit Menschen unterschiedlichster Befähigungen eine feste Basis geben und, aus der Arbeit mit dem Ensemble lernend, Inklusion als Bestandteil der alltäglichen Arbeit ins Zentrum des Selbstverständnisses holen. Kurswechsel Kultur - Netzwerk. Richtung. Inklusion wird dabei wesentlich helfen und zeitraumexit blickt dem Programm und dem Austausch mit den Kolleg*innen der anderen Häuser mit viel Neugier und Freude entgegen.

Das Zeppelin Museum Friedrichshafen zählt zu den besucherstärksten Museen in Baden-Württemberg und verdankt seinen Namen den von Graf Zeppelin in Friedrichshafen entwickelten Luftschiffen. Es verfügt über die weltweit größte Sammlung zur Geschichte und Technik der Luftschifffahrt und über eine umfangreiche Kunstsammlung mit Werken vom Mittelalter bis zur Gegenwart. Das Programm und die Ausstellungen des Hauses entwickeln sich stets aus dem Spannungsfeld von Technik und Kunst. Sie knüpfen an gesellschaftlich relevante Diskurse der Gegenwart an und führen diese dialogisch im Austausch mit Expert*innen und der Stadtgesellschaft fort.
Vermittlungsangebote finden sowohl analog als auch digital statt. Die Online-Angebote konzentrieren sich auf Podcasts, die Diskursplattform debatorial® und digitale Museumstouren. Das analoge Angebot umfasst die Open House!-Reihe mit Vorträgen, Lesungen, Events u.a. begleitend zu den Ausstellungen, Workshops für unterschiedlichste Altersgruppen sowie ein breit gefächertes Führungsangebot. Das Thema Inklusion spielt für das Zeppelin Museum bei all seinen Aktivitäten seit geraumer Zeit eine große Rolle, angefangen von barrierefreien Angeboten im Kontext der Ausstellungen bis hin zu eigens ausgearbeiteten Führungsangeboten für Menschen mit spezifischen Bedürfnissen wie etwa blinde oder gehörlose Personen.
Das Programm Kurswechsel Kultur möchte das Zeppelin Museum dazu nutzen, um Barrieren abzubauen, die zum Teil in den Köpfen der Menschen verankert, zum Teil aber auch real sind. Es sollen neue Formate erarbeitet werden, um z. B. auch Menschen mit Mehrfachbehinderungen einen Zugang zu den Ausstellungen sowie eine Teilhabe an partizipativen Formaten zu ermöglichen.

Sabine Ochaba & Jana Dix
Thema: „Künstlerische Arbeit mit Menschen mit Behinderungen – praktisch und rechtlich“
In der Arbeit mit Menschen mit Behinderung stoßen wir auf unterschiedliche Fragen hinsichtlich Bezahlungsmöglichkeiten, Versicherung, Haftung und Vertragsrecht. Um die praktische inklusive Arbeit weiter zu professionalisieren, haben wir bei diesem Treffen mit einem Experten zum Thema Sozialgesetzgebung gesprochen.
Um nicht nur in der Theorie zu verbleiben, gab es zu dem eine Einführung in die künstlerische Arbeit des Ensemble Divers und wir kamen in einem gemeinsamen Workshop durch Körper-Arbeit in Bewegung.
Referent*innen: Gabriele Osswald und Wolfgang Sautermeister (zum Ensemble Divers), Dr. Mareike Buchmann (zu Körperarbeit und Bewegung), Matthias Neubert (zur Sozialgesetzgebung)

Thema: „Institutionelle Öffnung intersektional gedacht“ – Fokus: Inklusive Personalentwicklung
In diesem Workshop erforschten wir die komplexen Ebenen der Intersektionalität und die unbewussten Vorurteile, die unsere Institutionen prägen, insbesondere bei der Einstellung und beim Aufbau eines inklusiven Arbeitsumfelds. Wir lernten, dass race, Geschlecht, Behinderung und Klasse eine wichtige Rolle spielen. Ziel des Workshops war es, uns Instrumente an die Hand zu geben, mit denen wir Vorurteile erkennen und angehen können, um ein inklusiveres und gerechteres Umfeld für alle zu schaffen.
Referent*innen: Grace Matu und Maria González Leal

Thema: Community Management & Barrierefreie Kommunikation / Barrierefreie Veranstaltungsplanung
Die Initiative Barrierefrei Feiern ist ein bundesweites Kollektiv aus Expert*innen in eigener Sache, dass sich für barrierefreie Kulturangebote einsetzt. Im ersten Workshop erhielten die Teilnehmenden praxisorientierte Handlungsempfehlungen für die zielgruppenspezifische Ansprache von Menschen mit Behinderungen. In der folgenden Sprechstunde zu barrierefreier Veranstaltungsplanung wurde anhand konkreter Fallbeispiele darauf eingegangen, wie Kulturangebote für Menschen mit sichtbaren und unsichtbaren Behinderungen zugänglich gestaltet werden können. Auch eigenen Beispiele und Fragen aus der Praxis fanden hier Platz.
Referent*innen: Franziska Lammers, Amy Zayed und Martin Schienbien, Initiative Barrierefrei Feiern

Am 16. Mai 2024 fand die Halbzeitveranstaltung „Alles im Lot?!“ im Hospitalhof statt. Mit prominent besetzter Podiumsdiskussion: Staatssekretär Arne Braun, Beauftragte des Landes für die Belange von Menschen mit Behinderung Simone Fischer, Poetry Slammer Kai Bosch und Mela Breuckner als Vertretung für das Netzwerk. Angeregt diskutiert wurde über den Stand der Inklusion in Kultureinrichtungen im Land Baden-Württemberg. Nach der Mittagspause konnten die ca. 80 Teilnehmenden vier verschiedene Workshops besuchen: Anti-Bias, Inklusive Organisationsentwicklung, Inklusiver Tanz, Förderung und Finanzierung Inklusiver Projekte.
Moderiert wurde der Tag von der Aktivistin, Moderatorin und Schauspielerin Kübra Sekin.

Thema: Leichte Sprache
Leichte Sprache als Maßnahme der Barrierereduktion und Inklusion ist für unterschiedliche Zielgruppen wichtig, um einfacher am kulturellen Leben teilzunehmen. Der Workshop zeigte, wo und wie Leichte Sprache im Arbeitsalltag genutzt werden sollte. Erlernt wurden Regeln und Formalien, um Texte in Leichte Sprache zu übersetzen. Das Gelernte wurde auch gleich in praktischen Übungen angewendet und vorgetragen. Desweiteren ging es um das Thema Prüfung der Texte durch qualifizierte Prüfgruppen. Den Abschluss bildete ein spannender Einblick in das Feld des Dolmetschens in Leichte Sprache.
Referentin: Krishna-Sara Helmle, Agentur „Textöffner“, Regina Strübe, Dolmetscherin

Thema: Integrierte Barrierefreiheit: Aesthetics of Access
Zum Thema Aesthetics of Access war Un-Label zu Gast in Mannheim. In einem Input und einem praxisorientierten Workshop informierten sie zu folgenden Fragestellungen: Wie kann Barrierefreiheit innerhalb der Kunst ermöglich werden? Welche Ästhetiken des Zugangs für Menschen mit unterschiedlichen Behinderungen gibt es? Wie sehen Best Practice Beispiele in unterschiedlichen Sparten aus? Welche Planung ist erforderlich und welche Kosten sind zu erwarten?
Referent*innen: Lisette Reuter und Nils Rottgardt, un-Label

Thema: Barrierefreie Webgestaltung – Digitalisierung und Inklusion
Barrierefreie Webgestaltung bietet die Möglichkeiten und Voraussetzungen von digitaler Teilhabe für Menschen mit Behinderungen. Je nach Behinderungsform kommt es nämlich auf unterschiedliche Punkte an, um digitale Teilhabe zu ermöglichen. Neben einem ersten Überblick gab es auch praktische Tipps und im Anschluss die Möglichkeit eine individuelle Beratung zu den jeweiligen Internet-Auftritten der Netzwerk-Institutionen (Webseite, Social Media, weitere Plattformen) zu erhalten.
Referent: Matthias Nagel, Inklusionsexperte
